体育平台官网-优惠多多-快速入口
设为首页
加入收藏
公司概况
关于我们
公司产品
科学研究
教学服务
合作交流
校园文化
高原医学研究中心
临床专业认证
首页
>
公司概况
>
组织机构
>
研究生管理部
>
人才招聘
>
通知公告
> 正文
研究生管理部
部门概况
部门简介
工作职责
工作动态
团队建设
学科相关通知
导师管理
学位点
文件下载
培养管理
培养相关通知
培养政策
教务管理
学籍管理
文件下载
学位管理
学位相关通知
学位相关文件
奖助体系
奖助相关通知
体系构成
奖助政策
文件下载
人才招聘
通知公告
各学位点联系方式
文件下载
员工管理
通知公告
就业政策
文件下载
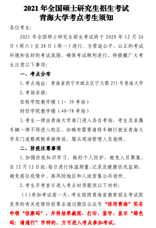
2021 年全国硕士研究生招生考试 体育平台官网考点考生须知
发布日期:2020-12-23 浏览次数:
上一篇
下一篇
版权所有©体育平台官网-优惠多多-快速入口
地址:青海省西宁市昆仑路16号 | 体育平台官网医学
院